PORTFOLIO:
Circuit 3: MUX-based 4-bit 2’s complement adder with signed, base-10 display (breadboard)
This circuit takes two 4-bit 2’s complement inputs on DIP switches and adds them together, displaying the signed result (range −16 to +14) on two seven-segment digits with a magnitude reading plus a sign LED for negative. The BCD conversion uses 4-to-1 multiplexers as function generators, implementing each BCD output bit as a Boolean function via MUX data-input selection. A 2-to-1 routing MUX merges the positive and negative BCD paths on the sign bit, and two 7447 BCD decoders drive the displays. Status: in the last stages of troubleshooting when it went to Dr. P for examination.
Click for the KiCad schematic (PDF — placeholder, real diagram coming soon).
Key Design Decisions
- 4-bit inputs (reduced from 5-bit). The earlier 5-bit analysis produced a 6-bit result with magnitude range 0–32, requiring two tens-BCD bits and significantly more complex BCD functions. Reducing to 4-bit inputs caps the result at 5 bits (magnitude 0–16), simplifying the tens digit to a single bit and the ones functions to 4 variables each.
- Sign-split via 74157 instead of tri-state merge. The 5-bit plan used tri-state buffers to merge positive and negative BCD paths. The 74157 quad 2-to-1 MUX replaces all 8 tri-state buffers with a single chip. Cleaner, fewer chips, easier to debug.
- No comparator / pass-through. The 5-bit plan used a 7485 comparator to detect magnitude < 10 and pass the adder bits directly as BCD. With 4-bit inputs, the MUX overlay handles all magnitudes uniformly — no special-casing needed.
- MUX as function generator. Each BCD function is implemented by picking two control variables that partition the truth table into four quadrants, then wiring the residual expression (often a constant or single variable) to the corresponding data input. Core demonstration of the MUX function-generator technique.
- Chip pairing by shared selects. The 74153’s two MUXes share control pins, so functions must be paired by compatible select variables. Chips 1 and 3 pair on (B, D); Chips 2 and 4 pair on (B, C).
Design Evolution
- Scoped the design. Rejected 7-bit (and briefly 8-bit) inputs as complexity-infeasible before MUX analysis began — judgment call on chip budget and BCD function size.
- Committed to 5-bit inputs. Expected the 4-to-1 MUX to collapse the BCD functions dramatically, assuming its pattern-matching strength at 4–5 variables would extend naturally to 6-variable functions.
- Started breadboarding 5-bit — pulled the plug before a single MUX got wired. Got as far as DIP switches and preliminary layout before recognizing the architecture was too heavy. Analysis showed the 4-to-1 MUX’s real sweet spot is 4–5 variable functions; 6-variable functions need either a 2-to-1 MUX (74157) layered on top or a clean sign split. Final 5-bit plan on paper: 4×74153 + 2×74157 + 7485 comparator + 8 tri-state buffers + ~30 external gates. Not the compact win the MUX approach had promised.
- Redesigned to 4-bit inputs / 5-bit output. With 4-variable BCD functions, the MUX overlay lives exactly in its sweet spot — most residuals collapse to constants or single variables. External gates: ~30 → 6. Chip budget: one adder gone, all tri-state buffers gone, comparator gone, one 74157 gone.
- Built the 4-bit on breadboard. Caught a sign-extension bug during troubleshooting — −8 + 0 displayed as +8. Root cause: Cout used as the MSB instead of proper sign extension.
Display Logic: A Comparison of Three Approaches to Seven-Segment Output
An aside on display architecture
Direct Gate Logic to Segment Outputs
Circuit 2 takes a 6-bit binary input and drives each of the 9 display outputs (segments a–g, tens digit, and negative sign) with its own independent Boolean function. No intermediate representation, no decoder chip — the gate network maps directly from binary to lit segments. This is the most general approach: it can display anything, including signed results and multi-digit values, because every output is a custom function of all 6 inputs.
The cost is substantial even on a relatively small problem. Circuit 2 displays values from −16 to +16, and the majority of the 64-entry truth table is don’t-cares — only 18 input combinations produce valid outputs. Despite those favorable conditions, each segment function still requires a multi-factor POS expression: LEDf, for example, runs 10 gates and 22 inputs. Across 9 output functions, the total reaches roughly 50–60 gates with almost no shared sub-expressions between segments. Each output is its own isolated logic network, and troubleshooting means tracing 9 independent signal paths from input to display.
Adding a 7447 BCD Decoder
The 7447 is the direct gate approach pre-solved and fabricated into silicon. Internally it contains the same kind of optimized Boolean logic mapping 4 BCD input bits to 7 segment outputs, but the designer had access to multi-fan-in gates and process-level optimization that a student breadboard cannot replicate. Zero external gates, one chip, reliable single-digit display.
The tradeoff is that the 7447 only understands 4-bit BCD, so any binary value must be converted before the chip can use it. For Circuit 3’s 5-bit signed result (magnitudes 0–16), that means deriving four BCD output functions across both positive and negative input domains, then merging on the sign bit. In pure gate logic, those BCD functions have multi-term SOPs no simpler than the segment functions they replace — the complexity doesn’t disappear, it moves upstream.
MUX-Based BCD Conversion
Circuit 3 solves the upstream conversion problem with multiplexers instead of gates. The 4-to-1 MUX acts as a function generator: two select lines partition a truth table into four quadrants, and the data inputs implement the residual function in each quadrant — often a single variable, a constant, or a simple 2-input expression. Each MUX replaces what would otherwise be a multi-gate network with a compact lookup table.
Four 74153 MUXes compute the positive and negative BCD functions. A 74157 routing MUX selects between them on the sign bit. Two 7447s drive the displays. The entire BCD conversion requires only 6 external gates, and each stage is independently verifiable — a MUX output can be checked against a truth table one row at a time.
The 2-Fan-In Advantage
The lab constrains all gate logic to 2-input 7400-series chips. In CircuitVerse a 4-input AND is a single symbol; on a breadboard it becomes three cascaded gates. This cascading penalty is where the MUX approach pulls decisively ahead.
A single POS factor like (B + C + D’ + E) requires three 2-input OR gates just to evaluate one term of one segment. Across 7 segments, a fully minimized direct implementation of Circuit 3’s display range would require an estimated 70–90 gates after cascading. Even with a 7447 handling segments, pure gate BCD conversion would still land well above 30 gates.
The MUX sidesteps this entirely. Two select variables collapse a 5-variable function into four residuals of 2–3 variables that map naturally onto single 2-input gates — no cascading. Circuit 3’s entire BCD conversion uses 6 gates: four ANDs, one OR, and one XOR. Fewer than a single segment function would need in a direct implementation.
Conclusion
The progression from Circuit 2 to Circuit 3 illustrates a broader principle: the right architectural abstraction can reduce complexity by an order of magnitude. Circuit 2 proves that any combinational function can be built from gates alone, but at a cost that scales harshly under 2-fan-in constraints. The 7447 eliminates segment driving but leaves conversion to the designer. Circuit 3 completes the picture — multiplexers as function generators solve the conversion problem in a way that is inherently compatible with 2-fan-in hardware. The gate ratio, roughly 6 versus 70 or more for the same display range, is not incremental. It is a categorical difference in how the MUX’s built-in selection logic absorbs the complexity that would otherwise cascade through chains of 2-input gates on the breadboard.
What Comes Next
The MUX overlay builds a truth table one row at a time — the designer still factors every function, picks control variables, and routes residuals to gates. An EPROM skips all of that. Program the full table into the chip, wire address lines to inputs and data lines to outputs, done. Same lookup-table idea, no external logic. Circuit 6 will take that approach as part of the Simon Says design project.
Design Documentation
Numbering convention
The 5-bit adder output uses MSB-first indexing: R0 (a) is the sign bit, driving the sign LED and the 74157 select; R1 (b) is the magnitude MSB; R2 (c) and R3 (d) are middle magnitude bits; R4 (e) is the magnitude LSB. BCD outputs are labeled T (tens), N0 (ones 8-weight), N1 (ones 4-weight), N2 (ones 2-weight), and N3 (ones 1-weight = e, a direct wire).
MUX chip layouts — Chips 1–4 (74153 pairs)
Each 74153 contains two 4-to-1 MUXes sharing control pins CB (MSB) and CA (LSB). CB/CA are chip pin labels, distinct from signals A–E.
Chip 1 — 74153. CB = B (R1), CA = D (R3). Pure MUX, no external gates.
| Input | 1Y: N1pos | 2Y: N2pos |
|---|---|---|
| I₀ | C (R2) | 0 (GND) |
| I₁ | C (R2) | 1 (VCC) |
| I₂ | 0 (GND) | C (R2) |
| I₃ | C (R2) | 0 (GND) |
Chip 2 — 74153. CB = B (R1), CA = C (R2). 1 external OR gate.
| Input | 1Y: T|A=0 | 2Y: T|A=1 |
|---|---|---|
| I₀ | 0 (GND) | 1 (VCC) |
| I₁ | 0 (GND) | D’ + E’ (gate #1 OR) |
| I₂ | D (R3) | 0 (GND) |
| I₃ | 1 (VCC) | 0 (GND) |
Chip 3 — 74153. CB = B (R1), CA = D (R3). 3 external gates (2 AND + 1 XOR); C’ is one inverter fanning to I₀, I₃, and gates #4/#6.
| Input | 1Y: N1neg | 2Y: N2neg |
|---|---|---|
| I₀ | C’ (R2 inv) | E’ (R4 inv) |
| I₁ | C’E’ (gate #4 AND) | C’E (gate #6 AND) |
| I₂ | C⊕E (gate #5 XOR) | E (R4) |
| I₃ | C’ (R2 inv) | E’ (R4 inv) |
Chip 4 — 74153. CB = B (R1), CA = C (R2). 2 external AND gates.
| Input | 1Y: N0pos | 2Y: N0neg |
|---|---|---|
| I₀ | 0 (GND) | 0 (GND) |
| I₁ | 0 (GND) | DE (gate #2 AND) |
| I₂ | D’ (R3 inv) | D’E’ (gate #3 AND) |
| I₃ | 0 (GND) | 0 (GND) |
74157 routing MUX — Chip 5
Select = A (R0, sign bit). A = 0 passes the positive side; A = 1 passes the negative side.
| Channel | A input (pos) | B input (neg) | Output |
|---|---|---|---|
| 1 | Chip 2 1Y (T|A=0) | Chip 2 2Y (T|A=1) | T → tens 7447 |
| 2 | Chip 4 1Y (N0pos) | Chip 4 2Y (N0neg) | N0 → ones 7447 |
| 3 | Chip 1 1Y (N1pos) | Chip 3 1Y (N1neg) | N1 → ones 7447 |
| 4 | Chip 1 2Y (N2pos) | Chip 3 2Y (N2neg) | N2 → ones 7447 |
N3 (ones 1-weight) = E (R4) as a direct wire to the ones 7447 pin A.
External gates — 6 total
| # | Gate | Expression | Feeds | Source |
|---|---|---|---|---|
| 1 | OR | D’ + E’ | Chip 2, 2Y I₁ | R3, R4 |
| 2 | AND | DE | Chip 4, 2Y I₁ | R3, R4 |
| 3 | AND | D’E’ | Chip 4, 2Y I₂ | R3, R4 |
| 4 | AND | C’E’ | Chip 3, 1Y I₁ | R2, R4 |
| 5 | XOR | C⊕E | Chip 3, 1Y I₂ | R2, R4 |
| 6 | AND | C’E | Chip 3, 2Y I₁ | R2, R4 |
7447 BCD wiring
| 7447 | Pin A (1) | Pin B (2) | Pin C (4) | Pin D (8) |
|---|---|---|---|---|
| Tens | T (from 74157 Ch1) | GND | GND | GND |
| Ones | N3 = E direct | N2 (74157 Ch4) | N1 (74157 Ch3) | N0 (74157 Ch2) |
Sign LED: A (R0) direct — active high = negative.
Chip list
| Chip | Qty | Role |
|---|---|---|
| 74283 | 1 | 4-bit full adder |
| 74153 | 4 | Dual 4-to-1 MUX — BCD function generation |
| 74157 | 1 | Quad 2-to-1 MUX — sign-split merge |
| 7447 | 2 | BCD to 7-segment decoders (tens + ones) |
| 7486 | 1 | XOR gate (C⊕E) |
| 7432 | 1 | OR gate (D’ + E’) |
| 7408 | 1 | AND gates (DE, D’E’, C’E’, C’E) |
| 7404 | 1 | Inverters (C’, D’, E’) |
Acknowledgment
Claude Opus 4.X (Anthropic) served as my thinking partner for the design and presentation of this project. It helped me brainstorm, organize my working notes, and draft the prose, tables, and diagrams on this page at my direction. All design decisions were mine, and all Boolean minimization and schematic work were done by hand or with purpose-built tools — not by Claude. I own the final work.
References
[1] A. J. Pasquale, Digital Systems. Self-published, rev. 2 Dec. 2025. Referenced throughout.
[2] 32×8: Boolean Minimization. Available: http://www.32×8.com. Used for Quine–McCluskey minimization of the adder SOPs.
A note on process, April 2026.
Mid-semester, I noticed the design notes my AI collaborator was producing had started to contain decisions I didn’t remember making. Not wrong ones — just ones where real alternatives had existed but were never walked through with me. A parallel audit on two active circuits surfaced a pattern: one agent had fabricated component values and chip counts past anything we’d discussed; the other had picked between meaningfully different architectural choices and written them up as settled, without showing me the alternative.
Both eroded my trust in the designs and my ability to verify the work. I needed a clean line between what I decided and what Claude proposed. If that line is ambiguous, the work isn’t mine, I can’t verify it, and my own learning has been undermined.
So I rewrote the rules. The convention now forces a three-tier distinction — confirmed decisions, mechanism that follows from them, and choices that picked between plausible alternatives, which must be discussed and verified with me before being written up. It’s a living document; this is the current version.
Working rules: propose, don’t execute
Three-tier classification for my design notes:
- Direct consequences of confirmed decisions. Truth tables, expressions, anything that follows mechanically from encoding and rules. Written freely.
- Mechanism that implements confirmed behavior unambiguously. Wire plans for stated rules, shared subexpressions that follow from per-side requirements. Written, but flagged as mechanism when I haven’t seen the implementation.
- Choices that picked between plausible alternatives. Encoding, topology, architectural seams, component selection. These do not appear in Key Design Decisions as fait accompli. Either discussed and verified with me before being written up, or flagged in an Unconfirmed subsection naming the alternative that was not picked.
Anti-patterns I watch for: fabricating specifics past what we discussed; picking between real alternatives without showing me; after-the-fact justification framing (“we picked X because…”) with no trace that Y and Z were considered; restructuring passes silently promoting proposals to decisions.
Circuit 4: register-based max finder (CircuitVerse simulation)
Four 4-bit registers store values as they arrive; a fifth register holds the running maximum across them. An ADD button commits the current DIP-switch input into the next available storage slot and, independently, updates the max register if the new value exceeds what’s already there. A CLEAR button resets every slot and the max. A FULL LED lights once all four storage slots are occupied and freezes further updates until CLEAR.

Open the CircuitVerse simulation →
Design narrative
Circuit 4 is Circuit 2’s sequential cousin — instead of comparing three inputs all present at the same instant, it stores four values as they arrive and keeps a running maximum across them. I had only planned to build the registers as a sub-circuit, but once I got going I couldn’t stop.
The build took a few turns. CircuitVerse doesn’t ship a 4-bit register as a single part, so each register became its own subcircuit — four D flip-flops sharing the same clock, enable, and reset signals. That was the first time I’d built a register from scratch. The 4-bit magnitude comparator started as a fork from a public CircuitVerse project, but its wiring was broken in ways that were faster to rebuild than to debug. Twelve gates do the per-bit compares, and thirteen more combine those into an overall greater-than / equal / less-than verdict — 25 gates total, wrapped as a subcircuit.
The bug I caught before submitting is one worth writing about. I ran three input patterns through the circuit: a series of increasing numbers, a series of decreasing numbers, and a large value after the storage registers were full. The first two worked. On the post-full spike, the max register kept updating even though the bank was supposed to have frozen. My first plan had a MUX in front of R_MAX — a small switch that would pick between ‘take the new input’ and ‘hold what you’ve got,’ driven by the comparator. Once I saw the bug, it was clear R_MAX also needed to freeze when FULL latched. The D flip-flops have an enable pin — a simple on/off for writes — and one AND gate on that pin did both jobs: only let R_MAX update when the new input is bigger, and only when the bank isn’t full. The MUX was no longer necessary, so it came out.
Inputs, outputs, and behavior
Inputs
- INPUT[3:0] — 4-bit unsigned value on DIP switches, range 0–15.
- ADD — pushbutton. Rising edge advances the fill counter, conditionally updates R_MAX, and (if not full) commits INPUT to the register pointed to by the counter.
- CLEAR — pushbutton. Asynchronous reset — clears all storage registers, R_MAX, the fill counter, and the FULL latch to zero.
Outputs
- R_MAX.Q[3:0] — 4 output probes, binary readout of the current maximum.
- FULL — 1 red LED. Lights HIGH when all four storage registers are occupied; cleared by CLEAR.
Behavior
- CLEAR pressed: All five PIPO registers, the fill counter, and the FULL latch asynchronously reset to 0.
- ADD pressed, FULL = 0: INPUT loads into the register pointed to by the fill counter (R0 if 00, R1 if 01, R2 if 10, R3 if 11). The counter advances, saturating at 11. Independently, if INPUT > R_MAX then R_MAX takes the new value; otherwise R_MAX holds.
- ADD pressed, FULL = 1: All LOAD lines are gated to 0 by NOT-FULL — no storage register loads. The counter stays at 11. R_MAX.EN is also gated by NOT-FULL, so R_MAX freezes even if a post-full INPUT exceeds the stored max. FULL stays HIGH until CLEAR.
Boolean expressions and truth tables
The register bank, the fill counter, the LOAD decoder, the FULL latch, and the R_MAX enable all come from a small set of expressions. Walking the data path from the register primitive outward:
PIPO register subcircuit
Each 4-bit register is a subcircuit built from four of CircuitVerse’s featured D flip-flops sharing the same CLK, EN, and asynchronous RES signals. D[3:0] enters through a splitter and fans out one line to each DFF’s D pin; Q[3:0] joins back out through a splitter on the opposite side. The featured DFF’s built-in EN pin carries the load-enable directly — no external 4-bit 2-to-1 mux was needed to choose between “load” and “hold.”
Fill counter — 2-bit saturating up-counter
Q0Q1 is both the count of filled registers and the pointer to the next register to fill. Next-state table:
| Q0 Q1 | Q0' Q1' | |-------|---------| | 0 0 | 0 1 | | 0 1 | 1 0 | | 1 0 | 1 1 | | 1 1 | 1 1 | (saturates)
Deriving the D inputs from the table and simplifying by absorption (A + A’B = A + B):
D0 = Q0'Q1 + Q0Q1' + Q0Q1 = Q0'Q1 + Q0 = Q0 + Q1 D1 = Q0'Q1' + Q0Q1' + Q0Q1 = Q1' + Q0Q1 = Q1' + Q0
2-to-4 LOAD decoder
The decoder turns the counter’s pointer into a single active LOAD line, gated by NOT FULL so that a post-full ADD can’t overwrite a stored value:
LOAD_R0 = NOT FULL · Q0' · Q1' LOAD_R1 = NOT FULL · Q0' · Q1 LOAD_R2 = NOT FULL · Q0 · Q1' LOAD_R3 = NOT FULL · Q0 · Q1
FULL latch
A separate D flip-flop clocked by ADD tracks whether the bank is full. Its D input is a single AND:
D_FULL = Q0 · Q1
On the ADD edge where Q0Q1 is already 11 (the edge that fills R3), D_FULL is 1, so FULL latches HIGH on that same edge. It stays HIGH until CLEAR.
The counter is doing two jobs at once, and that’s why the FULL flip-flop is a separate piece of state. It tracks which register is next to fill (Q0Q1 as a 2-bit pointer: 00→R0, 01→R1, 10→R2, 11→R3), and it has to tell the rest of the circuit whether any registers are still empty — because once they’re all full, new inputs have to bounce off. A combinational Q0·Q1 tap tries to do both off the same two bits, but it conflates “pointing at the last slot” with “all slots full” — it would assert FULL while R3 is being loaded, not after. The two questions need two pieces of state. My saturating counter can’t tick past 11 to signal “done” on its own, so the FULL flip-flop is the second piece: D_FULL = Q0·Q1 latches HIGH on the clock edge after the pointer lands on R3, so FULL reads “done loading” rather than “pointing at the last slot.”
After I submitted, feedback on the design pushed me further, and an alternative surfaced that I hadn’t seen during scoping. It handles the same two jobs with different hardware — keep the counter as the pointer, but derive “any registers still empty” combinationally from R_MAX instead of latching it in a flip-flop. Let the counter wrap (00 → 01 → 10 → 11 → 00) instead of saturating, and put the “bank still has room” logic outside the counter as an enable — ENABLE = Q0 + Q1 + Reg_MT, where Reg_MT is “some register is still empty.” That enable gates both the counter’s advance and every register’s load. The catch is where Reg_MT comes from. Source it from R_MAX by checking whether all four bits are zero and I save the whole flip-flop — but I also commit to calling an all-zero input stream “empty.” On random 4-bit inputs that misclassification rate is (1/16)⁴ ≈ 0.0015%. As I put it when I worked through this: if you’re checking four zeros against each other to see what’s biggest, you have bigger problems than the 0000 empty state.
The flip-flop savings aren’t free, though. Counting gates: the R_MAX zero-detect is a 4-input NOR, the enable needs a 3-input OR to fold in Q0 and Q1, and the counter needs ANDs on its D-paths so ENABLE = 0 freezes the advance. The FULL latch I shipped costs one AND (D_FULL = Q0·Q1) and one inverter for NOT FULL. So the alternative saves a flip-flop but spends a bunch of gates on the outside logic. I didn’t see this alternative until feedback pushed me to look for it — but even after working through it, I still think counter+FULL is the more elegant path.
R_MAX enable
R_MAX shares the INPUT bus with the four storage registers; its EN pin alone decides whether the current INPUT becomes the new max. One AND gate handles both the “new value is actually bigger” condition and the “bank is full, freeze everything” condition:
R_MAX.EN = NOT FULL · CMP_MAX.GT
| FULL | GT | EN | R_MAX behavior | |------|----|----|---------------------| | 0 | 0 | 0 | hold (INPUT ≤ max) | | 0 | 1 | 1 | load new max | | 1 | 0 | 0 | frozen (bank full) | | 1 | 1 | 0 | frozen (bank full) |
The NOT-FULL half of this gate was added after the verification sweep caught R_MAX drifting past FULL on a post-full input spike.
Stretch (contingent on feedback)
- Display-on-demand. A LOAD button and a separate R_DISP register, so the current max reads out only when requested rather than continuously.
- Decimal display. GE10 detect + subtract-10 path feeding two 7447 decoders, for a two-digit seven-segment readout.
- 4-bit adder subcircuit. Required by the decimal-decode path.
Acknowledgment
Claude Opus 4.X (Anthropic) served as my thinking partner for the design and presentation of this project. It helped me brainstorm, organize my working notes, and draft the prose, tables, and diagrams on this page at my direction. All design decisions were mine, and all Boolean minimization and schematic work were done by hand or with purpose-built tools — not by Claude. I own the final work.
References
[1] A. J. Pasquale, Digital Systems. Self-published, rev. 2 Dec. 2025. Referenced throughout.
[2] 32×8: Boolean Minimization. Available: http://www.32×8.com. Referenced during planning; not used for this circuit — the CMP4 logic was hand-derived.
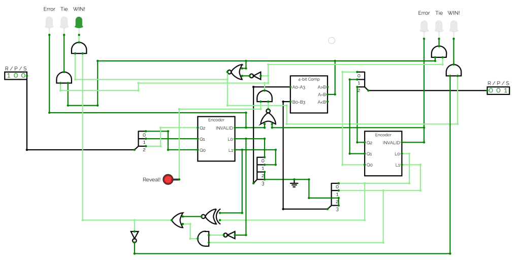
Circuit 5: Rock-Paper-Scissors judge (CircuitVerse simulation)
Two-player rock-paper-scissors judge. Each player picks Rock, Paper, or Scissors on a one-hot three-switch input; a reveal button gates the display; two common-cathode RGB LEDs signal per-player outcomes — green for a win, blue for a tie, red for an invalid input on that side. Purely combinational — no latching, no clocks.

Open the CircuitVerse simulation →
Design narrative
Circuit 5 is a two-player rock-paper-scissors judge. Each side enters a move on three labeled switches — R, P, S — and the circuit declares a winner, a tie, or an invalid input, driving a per-player RGB LED: green for a win, blue for a tie, red when that side’s input isn’t exactly one-hot. Out of 64 possible input combinations, nine are valid pairs; the remaining 55 are invalid on at least one side. The design ended up more interesting than I expected — a couple of things fell out of the minimization that I didn’t see coming.
I started wiring the three switches on each side straight through to the winner and tie logic. But then checking for invalid inputs was going to have to happen everywhere downstream — every expression would need to carry a “this side is legal” term, and the top-level logic would get cluttered. So I put a 3-to-2 validating encoder in front of each side to handle validity cleanly: it raises an error flag if the input isn’t exactly one-hot, and it hands the winner/tie logic a signal that’s already been vetted. Since the one-hot format was only there for the user at the switch panel — internal logic doesn’t care about the R/P/S labels — the encoder also drops the bus from 3 bits to 2 bits on its way through: R = 00, P = 01, S = 11, with 10 left as a gap in the codespace. From there, everything downstream operates on the 2-bit codes plus an E flag per player.
With the codes as 2-bit numbers, tie detection fell out of a 4-bit magnitude comparator: feed the two codes in as the A and B operands (upper two bits tied low) and the EQ output is the tie signal directly. No hand-built match network. For the winner logic, I took the four code bits plus the comparator’s A>B output into 32×8.com as a 5-variable minimization, with every tie row and every row where one or both sides are invalid marked as don’t-cares. Two things came out of that. First, the don’t-cares absorbed the A>B variable entirely — it drops out of the final expression, so the comparator’s A>B output is available but the winner function never uses it. Second, the minimized Awin came back as three terms, two of which factor into an XNOR, giving a compact expression.
Before running the minimization, I could already see from the rule table that the two winner outputs would be complements — under the “both valid, not tied” restriction, Awin’s maxterms are exactly Bwin’s minterms and vice versa, so NOT Awin = Bwin is forced by the rule table itself. I minimized both independently (SOP) on 32×8 to see which one was worth building. I was surprised at how different they were. Awin minimized the A>B term completely out of the expression and reduced to three 2-input gates. For Bwin, the A<B term stayed, and it factored but didn’t do anything especially cute and used 1 more gate and several more nots. So the build uses the minimized Awin with a single inverter on the output for Bwin — fewer gates than a parallel winner network, and the two outputs can’t drift out of sync during edits.
The first wiring had the cycle running backwards — Rock was beating Paper and losing to Scissors. Rather than re-deriving the winner expressions, the fix was to swap two of the one-hot switch wires at the encoder input on both encoders. The encoding assigns numerical codes (R=00, P=01, S=11), and which physical switch maps to which code decides whether the R → P → S cycle runs forward or backward. Four wires, two swaps, no minimization to redo.
The final stage is a priority chain at the LEDs. Reds come straight off the per-side error flags and aren’t gated by the reveal button — if a player enters an invalid move, they see their red immediately, while they’re still picking, not only after the button press. That way they know they’re ready to reveal when both red lights are off. Blues and greens go through a shared enable signal. I tied the button into the error-free signal right at that node, so the button rides along on the same enable that feeds every blue and green line. Just one gate instead of and-ing it into every line.
Inputs, outputs, and behavior
Inputs
- A_R, A_P, A_S — Player 1 move, one-hot. Exactly one high for a valid entry.
- B_R, B_P, B_S — Player 2 move, one-hot.
- button — momentary reveal enable. Held → blues and greens display; released → blues and greens go dark. Reds are not gated by the button.
Outputs
- P1_Red, P1_Green, P1_Blue — Player 1 side of a common-cathode RGB LED.
- P2_Red, P2_Green, P2_Blue — Player 2 side of a common-cathode RGB LED.
Per-side color semantics: green — this side wins the round; blue — tie (lights on both sides simultaneously); red — this side’s input is invalid.
Simulation representation. CircuitVerse’s RGB LED component expects 8-bit inputs per channel (intensity 0–255), which doesn’t match the 1-bit on/off signals from this circuit. The schematic uses three discrete LEDs per side (red, green, blue, tinted via the component color property), wired to the three per-side signals. This arrangement represents a common-cathode RGB LED as it would appear in a real build — the shared ground across the three channels corresponds to the common cathode pin.
Behavior
- Both sides valid, winner exists: the winning side’s green lights while the button is held; the other side is dark; no reds.
- Both sides valid, tie: both blues light while the button is held; no greens, no reds.
- One side invalid: that side’s red lights immediately (button state doesn’t matter); the other side is dark; no greens, no blues.
- Both sides invalid: both reds light; no greens, no blues.
- Button released: blues and greens dark. Reds unaffected.
Boolean expressions and truth tables
The circuit decomposes into four stages: the per-player validating encoder, the tie detector (the comparator’s EQ output), the winner cluster (minimized with don’t-cares), and the priority chain at the LED stage. Each stage’s expressions below.
3-to-2 validating encoder (per player)
Inputs: A_R, A_P, A_S (one-hot). Outputs: the 2-bit code AL0, AL1 (MSB first) and an error flag E_A. Encoding:
| Move | AL0 AL1 | count of 1s | |--------|---------|-------------| | R | 0 0 | 0 | | P | 0 1 | 1 | | S | 1 1 | 2 | | (gap) | 1 0 | — |
By inspection:
AL0 = A_S (only S has MSB = 1)
AL1 = A_P + A_S (both P and S have LSB = 1)
E_A = NOT(exactly one of {A_R, A_P, A_S} is high)
Same structure for player B, producing BL0, BL1, E_B from B_R, B_P, B_S.
Rule table — nine valid rows
Rock crushes scissors. Paper covers rock. Scissors cut paper.
| P1 | P2 | A-code (AL0 AL1) | B-code (BL0 BL1) | Awin | Bwin | Tie | |----|----|------------------|------------------|------|------|-----| | R | R | 0 0 | 0 0 | 0 | 0 | 1 | | R | P | 0 0 | 0 1 | 0 | 1 | 0 | | R | S | 0 0 | 1 1 | 1 | 0 | 0 | | P | R | 0 1 | 0 0 | 1 | 0 | 0 | | P | P | 0 1 | 0 1 | 0 | 0 | 1 | | P | S | 0 1 | 1 1 | 0 | 1 | 0 | | S | R | 1 1 | 0 0 | 0 | 1 | 0 | | S | P | 1 1 | 0 1 | 1 | 0 | 0 | | S | S | 1 1 | 1 1 | 0 | 0 | 1 |
All 55 other input combinations set E_A = 1 or E_B = 1 (or both), and the priority chain at the LED stage suppresses the winner and tie outputs whenever either side is invalid.
Tie detection
Tie = EQ from a 4-bit magnitude comparator with
A = { 0, 0, AL0, AL1 }
B = { 0, 0, BL0, BL1 }
The upper two bits of each comparator operand are tied low (the codes are 2-bit), so EQ asserts exactly when the two codes match — the three tie rows in the rule table above.
Winner detection — 5-variable minimization with don’t-cares
Variables for the minimization: X (the comparator’s A>B output) and the four code bits AL0, AL1, BL0, BL1. Winner minterms enumerated from the rule table as 5-bit vectors X‑AL0‑AL1‑BL0‑BL1:
A winners: R beats S X=0 A=00 B=11 → 00011 (3) P beats R X=1 A=01 B=00 → 10100 (20) S beats P X=1 A=11 B=01 → 11101 (29) B winners: P beats R X=0 A=00 B=01 → 00001 (1) S beats P X=0 A=01 B=11 → 00111 (7) R beats S X=1 A=11 B=00 → 11100 (28)
All nine tie rows plus all 55 rows with one or both sides invalid are marked as don’t-cares in the minimizer — the priority chain at the LED stage handles those cases. 32×8.com returns:
Awin = AL1'·BL0 + AL0'·BL1' + AL1·BL1
= AL1'·BL0 + (AL0 XNOR BL1)
The AL0'·BL1' + AL1·BL1 pair factors to (AL0 XNOR BL1) after pulling out the common structure — verified by expanding the XNOR against the original three Awin minterms. Observation: the X variable drops out entirely. The comparator’s A>B output is available to the minimizer but doesn’t appear in the final expression — the don’t-cares subsume the need for it.
Bwin via a single inverter
Under the “both valid, not tied” restriction, the 3 Awin minterms and the 3 Bwin minterms partition the space — so Bwin = NOT Awin by definition over that restriction, before any minimization is run. Running De Morgan on the minimized Awin confirms it algebraically:
Awin = AL1'·BL0 + (AL0 XNOR BL1)
NOT Awin = (AL1 + BL0')·(AL0 XOR BL1) [De Morgan + XNOR negation]
= Bwin
To decide which of the two to actually build, I minimized Bwin independently as SOP on 32×8.com. Unlike Awin, Bwin’s minimized SOP kept the A<B (comparator complement) term — the don’t-cares didn’t absorb it — and it didn’t factor into a clean XNOR the way Awin did. The gate count came in about one gate higher than Awin, with several more inverters. So the build uses the minimized Awin and hangs a single inverter on the output to produce Bwin — fewer gates than a parallel winner network, and the two outputs can’t drift out of sync during edits.
Priority chain at the LED stage
V = NOR(E_A, E_B) (both sides valid) enable = V · button (single AND at the enable node) P1_Red = E_A (not button-gated) P2_Red = E_B (not button-gated) P1_Blue = EQ · enable (both sides blue on a tie) P2_Blue = EQ · enable P1_Green = Awin · EQ' · enable P2_Green = Bwin · EQ' · enable
The EQ' term on the greens suppresses green-on-tie leakage; the enable term suppresses all blue and green output when the button is released or either side is invalid. Reds pass through directly from the encoder error flags, so a player sees their own invalid-input indication while still picking their move.
Architectural seam: the enable input
Everything upstream of the final enable AND — encoders, comparator, winner logic, and the LED priority chain — is combinational and doesn’t depend on how the enable signal is produced. That makes the reveal mechanism a swappable front end. Shape A (the build) uses enable = V · button. Shape B, documented as a stretch extension, swaps the button for a sequential one-shot that turns a press into a self-clearing pulse — the judge core is unchanged.
Stretch (future extension)
- Shape B — timed reveal wrapper. A sequential one-shot driven by the button edge; its output
reveal_activereplacesbuttoninenable = V · reveal_active. Tap once, see the outcome for a fixed window, auto-clears — instead of “hold to see the result.” - ROM-based rule lookup. The encoder output bus (two 2-bit codes plus two error flags) is a clean address-worth interface; a future CP3 ROM could replace the comparator and winner cluster with a lookup table without touching the input stage.
Acknowledgment
Claude Opus 4.X (Anthropic) served as my thinking partner for the design and presentation of this project. It helped me brainstorm, organize my working notes, and draft the prose, tables, and diagrams on this page at my direction. All design decisions were mine, and all Boolean minimization and schematic work were done by hand or with purpose-built tools — not by Claude. I own the final work.
References
[1] A. J. Pasquale, Digital Systems. Self-published, rev. 2 Dec. 2025. Referenced throughout.
[2] 32×8: Boolean Minimization. Available: http://www.32×8.com. Used for the 5-variable winner minimization with don’t-cares.
Circuit 1: signed 3-bit multiplier with signed, base 10, seven segment output
This circuit takes two 3-bit inputs A1A2A3 and B1B2B3 that are both 2’s complement values and multiplies them together. The output is formatted as a sign and magnitude value and displayed on three 7-segment displays. There is no overflow detection in this circuit, as all possible output values between negative 12 and positive 16 are capable of being displayed.

Click for the CircuitVerse Demo
Documentation
- Design Narrative
- 3-bit Multiplier Overview
- Hand written work sample
- LED decoding truth table
- Boolean expressions for lighting LED segments
- Selected K-Maps




Acknowledgment
Claude Opus 4.X (Anthropic) helped me draft this portfolio writeup. I own the final work.
Circuit 2: finds the largest of three 4-bit binary numbers and displays the largest value.
This circuit takes three 4-bit binary inputs X, Y and Z, and compares them, determining the largest. The largest value is displayed on two 7-segment displays. Three RGB LEDs (for X, Y and Z) show which of the numbers is largest with a green light. A red light indicates the number is the smallest of the three. Blue means the machine can’t determine the numbers relative magnitude.

Documentation
- Circuit Diagram
- Design Narrative
- Circuit 2 Truth tables
- L >= 10
- Base 10 Conversion for SevSeg LED
- Largest/Smallest/Unknown Indicator LEDs
Acknowledgment
Claude Opus 4.X (Anthropic) helped me draft this portfolio writeup. I own the final work.